¡°±ÒÓιú¼Ê¹¤³Ì½±¡±½±Àø°ì¹«ÊÒÎļþ
½±Àø°ìÃØ×Ö[2021]1ºÅ
2021Äê¶È¡°±ÒÓιú¼Ê¹¤³Ì½±¡±ÆÀÉó½á¹û¹«Ê¾
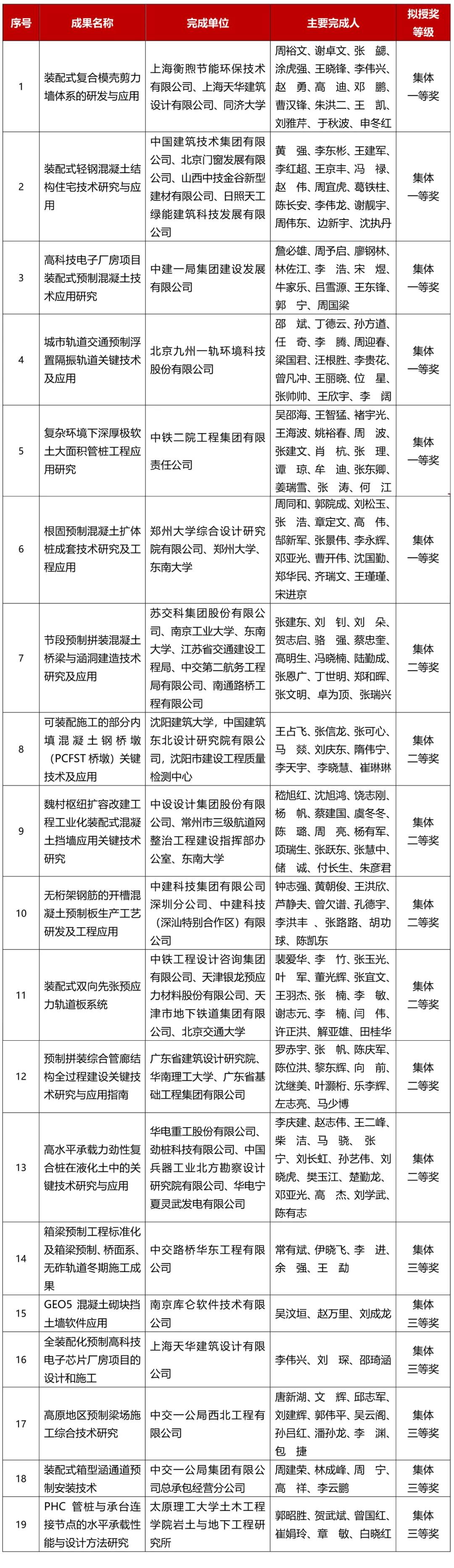
2021Äê¶È¡°±ÒÓιú¼Ê¹¤³Ì½±¡±¹²ÊÕµ½ÓÐЧÉ걨ÖÊÁÏ68·Ý£¬Æ¾¾Ý¡¶¡°±ÒÓιú¼Ê¹¤³Ì½±¡±Õ³̡·µÄÒªÇ󣬾¹ýÐÎʽÉó²é¡¢Ô¤Éó¡¢×¨¼ÒÆÀÉóµÈ³ÌÐò£¬ÄâÊÚÓè¡°×°Åäʽ¸´ºÏÄ£¿Ç¼ôÁ¦Ç½ÌåϵµÄÑз¢ÓëÓ¦Óá±µÈ6Ïî½á¹û¼¯ÌåÒ»µÈ½±¡¢¡°½Ú¶ÎÔ¤ÖÆÆ´×°»ìÄýÍÁÇÅÁºÓ뺶´½¨Ôì¼¼ÊõÑо¿¼°Ó¦Óá±µÈ7Ïî½á¹û¼¯Ìå¶þµÈ½±¡¢¡°ÏäÁºÔ¤Öƹ¤³Ì±ê×¼»¯¼°ÏäÁºÔ¤ÖÆ¡¢ÇÅÃæÏµ¡¢ÎÞíĹìµÀ¶¬ÆÚÊ©¹¤½á¹û¡±µÈ6Ïî½á¹û¼¯ÌåÈýµÈ½±¡£ÎªÁËÈ·±£¡°¹ûÕæ¡¢¹«Õý¡¢¹«Õý¡±µÄÔÔò£¬ÏÖ½«ÄâÊÚ½±Ãûµ¥ÓèÒÔ¹«Ê¾¡£ÈçÓÐÒìÒ飬ÇëÔÚ¹«Ê¾ÆÚÄÚ£¬ÊéÃæÏò¡°±ÒÓιú¼Ê¹¤³Ì½±¡±½±Àø°ì¹«ÊÒÌá³ö¡£ÒÔµ¥Î»ÃûÒåµÄ£¬Ó¦Ð´Ã÷µ¥Î»¡¢ÁªÏµÈË¡¢ÁªÏµµç»°£¬²¢¼Ó¸Çµ¥Î»¹«Õ£»ÒÔ¸öÈËÃûÒåµÄ£¬Ó¦Êð×Ô¼ºÕæÊµÐÕÃû¡¢ÊÂÇ鵥λºÍÁªÏµµç»°¡£
ÌØ´Ëͨ¸æ¡£
¹«Ê¾Ê±¼ä£º2021Äê1ÔÂ15ÈÕ ¡ª 2021Äê2ÔÂ15ÈÕ
Óʼĵص㣺±±¾©Êк£µíÇøÈýÀïºÓ·17ºÅ¸Ê¼Ò¿Ú´óÏÃ1401ÊÒ
ÓÊÕþ±àÂ룺100037
Áª ϵ ÈË£ºÁÖ ³¿
ÁªÏµµç»°£º010-68292236¡¢13381219232
ÓÊ Ï䣺LCH0714@QQ.COM

¡°±ÒÓιú¼Ê¹¤³Ì½±¡±½±Àø°ì¹«ÊÒ
2021Äê1ÔÂ15ÈÕ



