¡°±ÒÓιú¼Ê¹¤³Ì½±¡±½±Àø°ì¹«ÊÒÎļþ
½±Àø°ìÃØ×Ö[2022]1ºÅ
2022Äê¶È¡°±ÒÓιú¼Ê¹¤³Ì½±¡±ÆÀÉó½á¹û¹«Ê¾
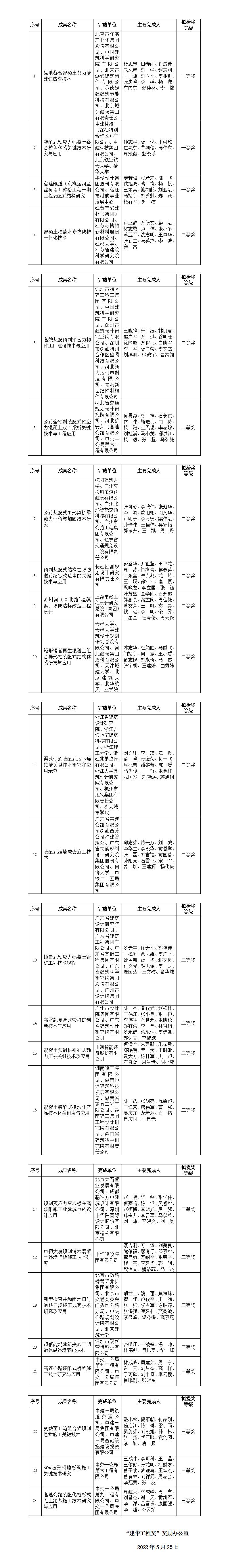
2022Äê¶È¡°±ÒÓιú¼Ê¹¤³Ì½±¡±¹²ÊÕµ½ÓÐЧÉ걨ÖÊÁÏ69·Ý£¬Æ¾¾Ý¡¶¡°±ÒÓιú¼Ê¹¤³Ì½±¡±Õ³̡·µÄÒªÇ󣬾¹ýÐÎʽÉó²é¡¢Ô¤Éó¡¢×¨¼ÒÆÀÉóµÈ³ÌÐò£¬ÄâÊÚÓè¡°×ÝÀßµþºÏ»ìÄýÍÁ¼ôÁ¦Ç½½¨Ôì³ÉÌ×¼¼Êõ¡±µÈ3Ïî½á¹ûÒ»µÈ½±¡¢¡°»ìÄýÍÁ×¼ÇåË®ÐÞÊηÀ»¤Ò»Ì廯¼¼Êõ¡±µÈ12Ïî½á¹û¶þµÈ½±¡¢¡°»ìÄýÍÁ×°Åäʽģ¿é»¯²úÆ·¼¼ÊõÌåϵÑз¢ÓëÓ¦Óá±µÈ9Ïî½á¹ûÈýµÈ½±¡£ÎªÁËÈ·±£¡°¹ûÕæ¡¢¹«Õý¡¢¹«Õý¡±µÄÔÔò£¬ÏÖ½«ÄâÊÚ½±Ãûµ¥ÓèÒÔ¹«Ê¾¡£ÈçÓÐÒìÒ飬ÇëÔÚ¹«Ê¾ÆÚÄÚ£¬ÊéÃæÏò¡°±ÒÓιú¼Ê¹¤³Ì½±¡±½±Àø°ì¹«ÊÒÌá³ö¡£ÒÔµ¥Î»ÃûÒåµÄ£¬Ó¦Ð´Ã÷µ¥Î»¡¢ÁªÏµÈË¡¢ÁªÏµµç»°£¬²¢¼Ó¸Çµ¥Î»¹«Õ£»ÒÔ¸öÈËÃûÒåµÄ£¬Ó¦Êð×Ô¼ºÕæÊµÐÕÃû¡¢ÊÂÇ鵥λºÍÁªÏµµç»°¡£
ÌØ´Ëͨ¸æ¡£
¹«Ê¾Ê±¼ä£º2022Äê5ÔÂ25ÈÕ ¡ª 2022Äê6ÔÂ25ÈÕ
Óʼĵص㣺±±¾©Êк£µíÇøÈýÀïºÓ·17ºÅ¸Ê¼Ò¿Ú´óÏÃ1401ÊÒ
ÓÊÕþ±àÂ룺100037
Áª ϵ ÈË£ºÁÖ ³¿
ÁªÏµµç»°£º010-68292236¡¢13381219232
ÓÊ Ï䣺LCH0714@QQ.COM



